货拉拉变“祸拉拉”,货运平台乱象几时休?(货拉拉事件到底怎么回事)
原标题:货拉拉变“祸拉拉”,货运平台乱象几时休?
据媒体报道,近日长沙一女子通过货拉拉搬家,途中“跳车”,经过4个小时的手术抢救,当晚暂时脱离生命危险转至重症监护室。随后,该女子身体又出现多项恶化,期间医生向家属表达过“最好的情况也是植物人”等推断。2月9日,司机曾因三次偏航被调查,在三天后被释放,理由是证据不足。2月10日,该女子经抢救无效后不幸离世。
“女生在货拉拉车上跳窗身亡一事”连上热搜,一个月薪两万,长相姣好的23女孩就这样撒手人寰,司机三次偏航,真相到底何在?不管是拉货还是拉人,网约车相关的恶性事件屡屡进入大众视野。货拉拉跳窗事件引起广泛关注,货运平台被连根扯出,“货拉拉们”该反省了!
货运资本狂欢,野蛮生长
据了解,货拉拉是一家以"货物出行更轻松"为使命,以"拉货=货拉拉"为愿景的互联网物流商城,从事同城/跨城货运、企业版物流服务、搬家、零担、汽车租售及车后市场服务。2020年8月,货拉拉以70亿元位列《苏州高新区·2020胡润全球独角兽榜》第351位。
近年来,以货拉拉、快狗打车为首的货运平台抢占着货运市场的份额。2019年数据显示,在整个行业交易额中,货拉拉和快狗合计占比近80%,其中,货拉拉占比超过50%。据悉,截止2020年11月,货拉拉服务覆盖国内352座城市,月活司机48万,月活用户达720万。
2020年6月滴滴货运入局货运市场,仅用两个月,市场份额就超过50%。在货拉拉宣布F轮融资后的第六天,2021年1月26日滴滴货运也完成金额一样的15亿美元首轮融资。货运平台炮火猛烈,明争暗斗,补贴司机和用户的老手段已是常见。
在江湖老刘看来,货运平台野蛮生长,资本狂欢,货运平台的玩家们明争暗斗,纷纷使出浑身解数瓜分市场红利。但平台乱象频出,货运平台缺乏监管,存在重大隐患。尽管能盈利也能引起资本狂欢,但是以人命为代价的隐患是坚决不能容忍的。
司机良莠不齐,无选拔标准
货拉拉运营模式模糊,将自己定义成为司机揽客的平台,司机可缴纳会费后自行接单。这也就意味着,货拉拉平台需要向司机收取费用,司机才是货拉拉的用户,所以乘客并不是货拉拉讨好的对象。
货拉拉在招聘司机时只筛选司机最基本的资质,对司机的健康状况、安全意识等其他重要条件从未提及。货拉拉也没有在培训活动中进行安全知识培训,所谓的培训,更像是推销。货拉拉向司机讲解加入需要交纳的费用条件,帮司机办理相关资料等。
近日,有记者到货拉拉线下实体店暗访培训,实际入驻费用不止1000元,入驻形式入驻培训更是流于形式,20分钟草草结束培训,有司机直言看“看不懂”。司机的不当行为是导致货运平台乱象丛生的重要原因之一。
在江湖老刘看来,对于货运平台而言,司机的质量与乘客的的生命安全息息相关,货运不是儿戏,对专业司机应该有一套相应的考核标准,而不是司机敢拉,乘客敢坐,这单就成了。从根源上不解决消费者的信任难题,货拉拉难以翻身,更难以平息消费者们的质疑。司机的选择与培训,不管是对货拉拉自身还是对消费者而言,都是必要的!
屡被投诉,平台监管乏力
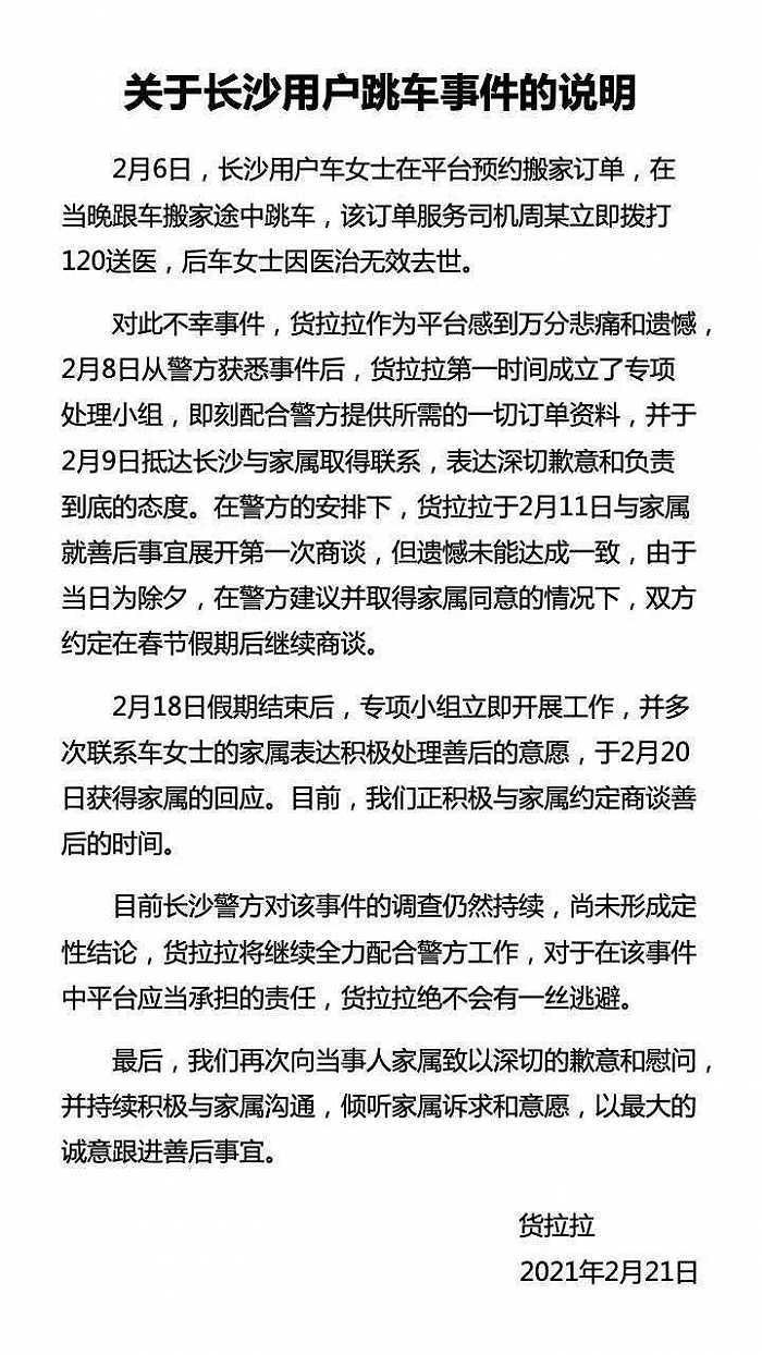
这次货拉拉变成“祸拉拉”,幕后的推手就是货拉拉平台本身,平台监管不力,导致乱象丛生。“女生在货拉拉车上跳窗身亡一事”就足以证明,2月6日,该女子通过货拉拉搬家,途中“跳车”。直到2月8日平台才从警方得知此事,对此事件未能第一时间觉察。18天以后的2月23日,货拉拉才取得家属谅解。
货拉拉处理事情滞后,毕竟人命关天仿佛置若罔闻,跟进速度慢,对悲伤之中的家属造成了困扰。货拉拉平台不规范,车内无录音或采取其他安全措施,导致事件真相扑朔迷离。车内设施监管力度不强,竟然女孩跳窗而亡。
江湖老刘在黑猫投诉平台中输入“货拉拉”,投诉量达到3277条。投诉内容多集中在“司机服务态度差、违规收费、货运损坏丢失,订单无故取消”等问题上,平台监管乏力,消费者投诉无门。
有网友投诉称其购买了货拉拉无忧搬家双人套餐,师傅来了要求升级为小家庭套餐,并要求购买打包袋。搬家到末尾的时候剩1大袋衣服未搬完,师傅称此袋衣服为超大超重物品,需要另外收费200元,并建议私下结账,沟通无果只得按司机说的做。
在江湖老刘看来,货拉拉平台监管不力导致乱象丛生。消费者屡次投诉,仍无动于衷。货拉拉的司机队伍中就鱼龙混杂,整体素质堪忧,负面新闻接踵而至。作为货运平台首部玩家的货拉拉尚且如此,更何况其他玩家呢?
从货拉拉变“祸拉拉”事件,敲响了货运平台的警钟。货运平台仍需自觉加大监管力度,防止此类事件的发生。等到真正出事那天,为时已晚。重症需下猛药,平台监管任重道远!
本文为转载内容,授权事宜请联系原著作权人。返回搜狐,查看更多
责任编辑:






