如何区分各种蛾类,比如夜蛾、螟蛾、灯蛾、毒蛾、尺蛾等各种蛾?(灯蛾和夜蛾的区别在哪)
我来强答下这个问题。
题主可能不清楚自己问了一个多么恐怖的问题,首先鳞翅目是昆虫纲中的第二大目(仅次于鞘翅目),全球约20万种,其中蝶类仅占10%,余下都是蛾。中国蛾类记录(1936)才收录4000余种,与真实情况还有不小的距离,保守估计我国的蛾类应有2万种左右。其次,由于我国的蛾种数多,所以分类更为详尽,据《中国蛾类图鉴》(1979)记录,分为53科,其中就包含题主所问的夜蛾科、螟蛾科、灯蛾科、毒蛾科、尺蛾科等等。另外科下亚科数目也较为庞大,并且各有特色,让人应接不暇。
我不是科班出身,但是对蛾抱有兴趣,所以凭一腔热情,粗略地、抛砖引玉地回答下这个问题。希望对题主有启发和帮助。
文章有不通、错误地方,也请各位指出。欢迎指教。
1.简单的蛾类分科
1.1 直观地看大小:“大鳞翅类”与“小鳞翅类”
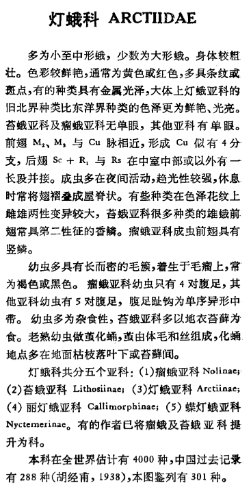
在昆虫分类中常用“大鳞翅类”和“小鳞翅类”这两个名词,给人的一般印象是体型的大小不同。“小鳞翅类”的翅展多在20毫米以下。另外,蛾类的后翅臀脉两条或更少,后缘无长缘毛,后翅不呈披针形;前翅只有一条臀脉的属“大鳞翅类”。反之,蛾类后翅臀脉三条,后缘具有长缘毛,披针形;前翅具有两条臀脉的则属“小鳞翅类”。
例如,灯蛾、尺蛾、夜蛾、天蛾、大蚕蛾等属于“大鳞翅类”;卷蛾、麦蛾、谷蛾、织叶蛾等属于“小鳞翅类”。
1.2 根据幼虫的寄主、形态分类
1.2.1 蛾类的幼虫一般是植食性,以活的或死的植物、种子等为食。有些蛾类以寄主的名称命名,如红铃麦蛾、苹果木蛾、丝棉木金星尺蛾等。灯蛾科苔蛾亚科的幼虫以苔藓为食。在农业生产中,用宿主来区分、防治蛾类较为常见。另外,有些蛾类幼虫是肉食性的。例如,夜蛾科的紫胶白虫,专吃紫胶虫。苜蓿夜蛾的幼虫有时捕食菜粉蝶的蛹。寄生在蜂窝里的蜡蛾以蜡为食,是稀有的食性。这些都是可以根据幼虫直观的分辨出来。
1.2.2 蛾类幼虫的形态各有不同。有些在幼虫期具有特殊的保护。例如,蓑蛾幼虫身体外部套了一个囊状外套,可以避免外敌侵袭,衣蛾、鞘蛾也有类似保护。潜叶蛾幼虫在叶片内部生活,卷蛾和织叶蛾的幼虫把寄主植物的叶片卷成各种形状,为它自己建造房屋。巢蛾幼虫和天幕毛虫的幼虫吐丝织成网幕,集体居住。它们也是以此来命名的,成虫的分辨难度较大。
尺蛾的幼虫尺蠖,身体圆而细长。尺蠖只有两对腹足,在身体的第六节和第十节,所以尺蠖在爬行时会将身体拱成弧形,然后前伸,一拱一拱的前进。可以轻松分辨。
毒蛾幼虫也长有成簇毒毛。全身的刚毛呈羽状分支,长度有长有短。毒蛾幼虫腹部背侧面有很多瘤状突起,那就是毒腺细胞的所在。每个毒腺细胞连接了一根有毒中空的刺毛,与人皮肤接触后,端部折断毒液流出,让皮肤瘙痒疼痛红肿。
舟蛾幼虫头尾翘起,像龙舟一样,由此得名字。
刺蛾幼虫身体上大都生有枝刺和毒毛,形似刺猬,触及后皮肤痛痒异常。在我国北方称为“洋辣子”。
木蛾别名堆砂蛀蛾科,幼虫常蛀食植物枝茎,在蛀孔周围吐丝集结虫粪如堆沙状。
依次为蓑蛾幼虫、衣蛾幼虫、鞘蛾幼虫。



上述的蛾类在幼虫期间有特殊的形态特点,大多数也是以此来命名的。成虫的分辨难度较大,具体分辨会在第二大节介绍。
1.3 根据成虫的形态简易分类
下面是一些常见,成虫特征较为明显的蛾类。
1.3.1 透翅蛾
多见于温带和热带的林区。体细瘦,黑色,有明亮红黄等色斑纹,足长,翅常无鳞,透明。前後翅由一列弯刺钩在一起,这与其他蛾类不同,而与所模拟的黄蜂相似。羽化成蛾后常在花丝中取食花蜜。

1.3.2 凤蛾
主要分布于东南亚一带,只1属;不到10种,大部分种中国都有。形似凤蝶,后翅有一尾状突起,像飘带,体翅黑色,有红、白色斑纹,很美丽。喙发达,下颚须小,触角双栉状。成虫受到干扰时,头部后方能分泌出一种黄色粘液,以资保护。

1.3.3 鹿蛾
小至中等大蛾类,外形似斑蛾或黄蜂。喙发达,但有时退化,下唇须短而平伸,长而向下弯或向上翻,头小,触角丝状或双栉伏。

1.3.4 萝纹蛾
前翅顶部较圆,色深,有箩筐条纹的大型蛾类。因翅纹象箩筐的条纹而得名。

1.3.5 大蚕蛾
体型粗大,两翅展开最大可达210毫米。因为体型巨大,又可以缫丝,对比天蚕蛾科,故取名大蚕蛾科。
本科下的一些种类被大家熟知,如绿尾,乌桕、黄豹、樗(音CHU)蚕等等。


2 系统的蛾科分类
2.1 蛾的成虫生理构造



图来自《蛾类图册》(1973)
2.2 蛾类分科索引












关于题主提到的夜蛾、灯蛾分类。这两者都是蛾下的大科,数量非常巨大。


引用文献
【1】《蛾类图鉴》1973
【2】《中国蛾类图鉴》1981



